GMP洁净地坪
GMP车间洁净度级别,GMP洁净车间,GMP洁净地坪,GMP洁净车间标准,GMP洁净车间操作规范,GMP洁净车间级别,GMP洁净车间监测,新版GMP车间洁净度级别及监测规范,GMP车间洁净度级别及监测规范,GMP车间洁净度级别,GMP车间洁净度监测规范
环氧树脂地坪
密封固化剂地坪
聚氨酯地坪
防腐蚀地坪
防静电地坪
运动场地坪
无机磨石地坪
压花地坪
透水混凝土地坪
泼墨地坪
工业厂房地面
车库停车场地坪
耐磨地坪
GMP洁净地坪
混凝土地坪
新版GMP车间洁净度级别及监测规范
发布时间 : 2025-04-01
作者 : 喜邦中国
访问数量 : 28620
扫码分享至微信

新版GMP车间洁净度级别及监测规范

发布于:2024年06月12日 作者:GMP地坪 阅读:31479

GMP洁净车间空气洁净度等级,“药品生产质量管理规范”(GMP)中规定:药品生产的洁净厂房内的生产环境参数如:温度和相对湿度以及压差等均是由生产工艺决定的,一般温度为18℃~24℃,相对湿度为45%~65%。在“药品生产质量管理规范”(GMP)的实施指南中规定的比较具体。即药品生产洁净厂房中的温度和相对湿度是以穿洁净工作服的操作人员不产生不舒服、不舒适为基准的。

    A级:高风险操作区,如灌装区、放置胶塞桶和与无菌制剂直接接触的敞口包装容器的区域及无菌装配或连接操作的区域,应当用单向流操作台(罩)维持该区的环境状态。单向流系统在其工作区域必须均匀送风,风速为0.36-0.54m/s(指导值)。应当有数据证明单向流的状态并经过验证。

    在密闭的隔离操作器或手套箱内,可使用较低的风速。

    B级:指无菌配制和灌装等高风险操作A级洁净区所处的背景区域。

    C级和D级:指无菌药品生产过程中重要程度较低操作步骤的洁净区。

    以上各级别空气悬浮粒子的标准规定如下表:

    1.webp

    (1)为确认A级洁净区的级别,每个采样点的采样量不得少于1立方米。A级洁净区空气悬浮粒子的级别为ISO 4.8,以≥5.0μm的悬浮粒子为限度标准。B级洁净区(静态)的空气悬浮粒子的级别为ISO 5,同时包括表中两种粒径的悬浮粒子。对于C级洁净区(静态和动态)而言,空气悬浮粒子的级别分别为ISO 7和ISO 8。对于D级洁净区(静态)空气悬浮粒子的级别为ISO 8。测试方法可参照ISO14644-1。

    (2)在确认级别时,应当使用采样管较短的便携式尘埃粒子计数器,避免≥5.0μm悬浮粒子在远程采样系统的长采样管中沉降。在单向流系统中,应当采用等动力学的取样头。

    (3)动态测试可在常规操作、培养基模拟灌装过程中进行,证明达到动态的洁净度级别,但培养基模拟灌装试验要求在“最差状况”下进行动态测试。    

    第十条 应当按以下要求对洁净区的悬浮粒子进行动态监测:

    (一)根据洁净度级别和空气净化系统确认的结果及风险评估,确定取样点的位置并进行日常动态监控。

    (二)在关键操作的全过程中,包括设备组装操作,应当对A级洁净区进行悬浮粒子监测。生产过程中的污染(如活生物、放射危害)可能损坏尘埃粒子计数器时,应当在设备调试操作和模拟操作期间进行测试。A级洁净区监测的频率及取样量,应能及时发现所有人为干预、偶发事件及任何系统的损坏。灌装或分装时,由于产品本身产生粒子或液滴,允许灌装点≥5.0μm的悬浮粒子出现不符合标准的情况。

    (三)在B级洁净区可采用与A级洁净区相似的监测系统。可根据B级洁净区对相邻A级洁净区的影响程度,调整采样频率和采样量。

    (四)悬浮粒子的监测系统应当考虑采样管的长度和弯管的半径对测试结果的影响。

    (五)日常监测的采样量可与洁净度级别和空气净化系统确认时的空气采样量不同。

    (六)在A级洁净区和B级洁净区,连续或有规律地出现少量≥5.0 µm的悬浮粒子时,应当进行调查。

    (七)生产操作全部结束、操作人员撤出生产现场并经15~20分钟(指导值)自净后,洁净区的悬浮粒子应当达到表中的“静态”标准。

    (八)应当按照质量风险管理的原则对C级洁净区和D级洁净区(必要时)进行动态监测。监控要求以及警戒限度和纠偏限度可根据操作的性质确定,但自净时间应当达到规定要求。

    (九)应当根据产品及操作的性质制定温度、相对湿度等参数,这些参数不应对规定的洁净度造成不良影响。

    第十一条 应当对微生物进行动态监测,评估无菌生产的微生物状况。监测方法有沉降菌法、定量空气浮游菌采样法和表面取样法(如棉签擦拭法和接触碟法)等。动态取样应当避免对洁净区造成不良影响。成品批记录的审核应当包括环境监测的结果。

    对表面和操作人员的监测,应当在关键操作完成后进行。在正常的生产操作监测外,可在系统验证、清洁或消毒等操作完成后增加微生物监测。

    洁净区微生物监测的动态标准如下:

    3.webp

    注:(1)表中各数值均为平均值。

          (2)单个沉降碟的暴露时间可以少于4小时,同一位置可使用多个沉降碟连续进行监测并累积计数。 

    第十二条 应当制定适当的悬浮粒子和微生物监测警戒限度和纠偏限度。操作规程中应当详细说明结果超标时需采取的纠偏措施。

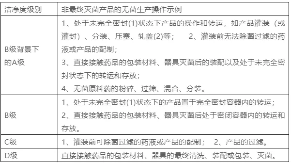
    第十三条 无菌药品的生产操作环境可参照表格中的示例进行选择。

    图片


    注:(1)此处的高污染风险是指产品容易长菌、灌装速度慢、灌装用容器为广口瓶、容器须暴露数秒后方可密封等状况;

          (2)此处的高污染风险是指产品容易长菌、配制后需等待较长时间方可灭菌或不在密闭系统中配制等状况。


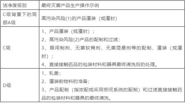
    4.webp


    注:(1)轧盖前产品视为处于未完全密封状态。

          (2)根据已压塞产品的密封性、轧盖设备的设计、铝盖的特性等因素,轧盖操作可选择在C级或D级背景下的A级送风环境中进行。A级送风环境应当至少符合A级区的静态要求。


    第四章  隔离操作技术

    第十四条 高污染风险的操作宜在隔离操作器中完成。隔离操作器及其所处环境的设计,应当能够保证相应区域空气的质量达到设定标准。传输装置可设计成单门或双门,也可是同灭菌设备相连的全密封系统。

    物品进出隔离操作器应当特别注意防止污染。

    隔离操作器所处环境取决于其设计及应用,无菌生产的隔离操作器所处的环境至少应为D级洁净区。

    第十五条 隔离操作器只有经过适当的确认后方可投入使用。确认时应当考虑隔离技术的所有关键因素,如隔离系统内部和外部所处环境的空气质量、隔离操作器的消毒、传递操作以及隔离系统的完整性。

    第十六条 隔离操作器和隔离用袖管或手套系统应当进行常规监测,包括经常进行必要的检漏试验。

    第五章  吹灌封技术

    第十七条 用于生产非最终灭菌产品的吹灌封设备自身应装有A级空气风淋装置,人员着装应当符合A/B级洁净区的式样,该设备至少应当安装在C级洁净区环境中。在静态条件下,此环境的悬浮粒子和微生物均应当达到标准,在动态条件下,此环境的微生物应当达到标准。

    用于生产最终灭菌产品的吹灌封设备至少应当安装在D级洁净区环境中。

    第十八条 因吹灌封技术的特殊性,应当特别注意设备的设计和确认、在线清洁和在线灭菌的验证及结果的重现性、设备所处的洁净区环境、操作人员的培训和着装,以及设备关键区域内的操作,包括灌装开始前设备的无菌装配。


    第六章  人员

    第十九条 洁净区内的人数应当严加控制,检查和监督应当尽可能在无菌生产的洁净区外进行。
    第二十条 凡在洁净区工作的人员(包括清洁工和设备维修工)应当定期培训,使无菌药品的操作符合要求。培训的内容应当包括卫生和微生物方面的基础知识。未受培训的外部人员(如外部施工人员或维修人员)在生产期间需进入洁净区时,应当对他们进行特别详细的指导和监督。
    第二十一条 从事动物组织加工处理的人员或者从事与当前生产无关的微生物培养的工作人员通常不得进入无菌药品生产区,不可避免时,应当严格执行相关的人员净化操作规程。
    第二十二条 从事无菌药品生产的员工应当随时报告任何可能导致污染的异常情况,包括污染的类型和程度。当员工由于健康状况可能导致微生物污染风险增大时,应当由指定的人员采取适当的措施。
    第二十三条 应当按照操作规程更衣和洗手,尽可能减少对洁净区的污染或将污染物带入洁净区。
    第二十四条 工作服及其质量应当与生产操作的要求及操作区的洁净度级别相适应,其式样和穿着方式应当能够满足保护产品和人员的要求。各洁净区的着装要求规定如下:
    D级洁净区:应当将头发、胡须等相关部位遮盖。应当穿合适的工作服和鞋子或鞋套。应当采取适当措施,以避免带入洁净区外的污染物。
    C级洁净区:应当将头发、胡须等相关部位遮盖,应当戴口罩。应当穿手腕处可收紧的连体服或衣裤分开的工作服,并穿适当的鞋子或鞋套。工作服应当不脱落纤维或微粒。
    A/B级洁净区:应当用头罩将所有头发以及胡须等相关部位全部遮盖,头罩应当塞进衣领内,应当戴口罩以防散发飞沫,必要时戴防护目镜。应当戴经灭菌且无颗粒物(如滑石粉)散发的橡胶或塑料手套,穿经灭菌或消毒的脚套,裤腿应当塞进脚套内,袖口应当塞进手套内。工作服应为灭菌的连体工作服,不脱落纤维或微粒,并能滞留身体散发的微粒。
    第二十五条 个人外衣不得带入通向B级或C级洁净区的更衣室。每位员工每次进入A/B级洁净区,应当更换无菌工作服;或每班至少更换一次,但应当用监测结果证明这种方法的可行性。操作期间应当经常消毒手套,并在必要时更换口罩和手套。
    第二十六条 洁净区所用工作服的清洗和处理方式应当能够保证其不携带有污染物,不会污染洁净区。应当按照相关操作规程进行工作服的清洗、灭菌,洗衣间最好单独设置。

    第七章  厂房

    第二十七条 洁净厂房的设计,应当尽可能避免管理或监控人员不必要的进入。B级洁净区的设计应当能够使管理或监控人员从外部观察到内部的操作。

    第二十八条 为减少尘埃积聚并便于清洁,洁净区内货架、柜子、设备等不得有难清洁的部位。门的设计应当便于清洁。

    第二十九条 无菌生产的A/B级洁净区内禁止设置水池和地漏。在其它洁净区内,水池或地漏应当有适当的设计、布局和维护,并安装易于清洁且带有空气阻断功能的装置以防倒灌。同外部排水系统的连接方式应当能够防止微生物的侵入。

    第三十条 应当按照气锁方式设计更衣室,使更衣的不同阶段分开,尽可能避免工作服被微生物和微粒污染。更衣室应当有足够的换气次数。更衣室后段的静态级别应当与其相应洁净区的级别相同。必要时,可将进入和离开洁净区的更衣间分开设置。一般情况下,洗手设施只能安装在更衣的第一阶段。

    第三十一条 气锁间两侧的门不得同时打开。可采用连锁系统或光学或(和)声学的报警系统防止两侧的门同时打开。

    第三十二条 在任何运行状态下,洁净区通过适当的送风应当能够确保对周围低级别区域的正压,维持良好的气流方向,保证有效的净化能力。

    应当特别保护已清洁的与产品直接接触的包装材料和器具及产品直接暴露的操作区域。

    当使用或生产某些致病性、剧毒、放射性或活病毒、活细菌的物料与产品时,空气净化系统的送风和压差应当适当调整,防止有害物质外溢。必要时,生产操作的设备及该区域的排风应当作去污染处理(如排风口安装过滤器)。

    第三十三条 应当能够证明所用气流方式不会导致污染风险并有记录(如烟雾试验的录像)。

    第三十四条 应设送风机组故障的报警系统。应当在压差十分重要的相邻级别区之间安装压差表。压差数据应当定期记录或者归入有关文挡中。

    第三十五条 轧盖会产生大量微粒,应当设置单独的轧盖区域并设置适当的抽风装置。不单独设置轧盖区域的,应当能够证明轧盖操作对产品质量没有不利影响。


    第八章  设备

    第三十六条 除传送带本身能连续灭菌(如隧道式灭菌设备)外,传送带不得在A/B级洁净区与低级别洁净区之间穿越。

    第三十七条 生产设备及辅助装置的设计和安装,应当尽可能便于在洁净区外进行操作、保养和维修。需灭菌的设备应当尽可能在完全装配后进行灭菌。

    第三十八条 无菌药品生产的洁净区空气净化系统应当保持连续运行,维持相应的洁净度级别。因故停机再次开启空气净化系统,应当进行必要的测试以确认仍能达到规定的洁净度级别要求。

    第三十九条 在洁净区内进行设备维修时,如洁净度或无菌状态遭到破坏,应当对该区域进行必要的清洁、消毒或灭菌,待监测合格方可重新开始生产操作。

    第四十条 关键设备,如灭菌柜、空气净化系统和工艺用水系统等,应当经过确认,并进行计划性维护,经批准方可使用。

    第四十一条 过滤器应当尽可能不脱落纤维。严禁使用含石棉的过滤器。过滤器不得因与产品发生反应、释放物质或吸附作用而对产品质量造成不利影响。

    第四十二条 进入无菌生产区的生产用气体(如压缩空气、氮气,但不包括可燃性气体)均应经过除菌过滤,应当定期检查除菌过滤器和呼吸过滤器的完整性。


    第九章 消毒

    第四十三条 应当按照操作规程对洁净区进行清洁和消毒。一般情况下,所采用消毒剂的种类应当多于一种。不得用紫外线消毒替代化学消毒。应当定期进行环境监测,及时发现耐受菌株及污染情况。

    第四十四条 应当监测消毒剂和清洁剂的微生物污染状况,配制后的消毒剂和清洁剂应当存放在清洁容器内,存放期不得超过规定时限。A/B级洁净区应当使用无菌的或经无菌处理的消毒剂和清洁剂。

    第四十五条 必要时,可采用熏蒸的方法降低洁净区内卫生死角的微生物污染,应当验证熏蒸剂的残留水平。


    第十章 生产管理

    第四十六条 生产的每个阶段(包括灭菌前的各阶段)应当采取措施降低污染。

    第四十七条 无菌生产工艺的验证应当包括培养基模拟灌装试验。

    应当根据产品的剂型、培养基的选择性、澄清度、浓度和灭菌的适用性选择培养基。应当尽可能模拟常规的无菌生产工艺,包括所有对无菌结果有影响的关键操作,及生产中可能出现的各种干预和最差条件。

    培养基模拟灌装试验的首次验证,每班次应当连续进行3次合格试验。空气净化系统、设备、生产工艺及人员重大变更后,应当重复进行培养基模拟灌装试验。培养基模拟灌装试验通常应当按照生产工艺每班次半年进行1次,每次至少一批。

    培养基灌装容器的数量应当足以保证评价的有效性。批量较小的产品,培养基灌装的数量应当至少等于产品的批量。培养基模拟灌装试验的目标是零污染,应当遵循以下要求:

    (一)灌装数量少于5000支时,不得检出污染品。

    (二)灌装数量在5000至10000支时:

    1、有1支污染,需调查,可考虑重复试验;

    2、有2支污染,需调查后,进行再验证。

    (三)灌装数量超过10000支时:

    1、有1支污染,需调查;

    2、有2支污染,需调查后,进行再验证。

    (四)发生任何微生物污染时,均应当进行调查。

    第四十八条 应当采取措施保证验证不能对生产造成不良影响。

    第四十九条 无菌原料药精制、无菌药品配制、直接接触药品的包装材料和器具等最终清洗、A/B级洁净区内消毒剂和清洁剂配制的用水应当符合注射用水的质量标准。

    第五十条 必要时,应当定期监测制药用水的细菌内毒素,保存监测结果及所采取纠偏措施的相关记录。

    第五十一条 当无菌生产正在进行时,应当特别注意减少洁净区内的各种活动。应当减少人员走动,避免剧烈活动散发过多的微粒和微生物。由于所穿工作服的特性,环境的温湿度应当保证操作人员的舒适性。

    第五十二条 应当尽可能减少物料的微生物污染程度。必要时,物料的质量标准中应当包括微生物限度、细菌内毒素或热原检查项目。

    第五十三条 洁净区内应当避免使用易脱落纤维的容器和物料;在无菌生产的过程中,不得使用此类容器和物料。

    第五十四条 应当采取各种措施减少最终产品的微粒污染。

    第五十五条 最终清洗后包装材料、容器和设备的处理应当避免被再次污染。

    第五十六条 应当尽可能缩短包装材料、容器和设备的清洗、干燥和灭菌的间隔时间以及灭菌至使用的间隔时间。应当建立规定贮存条件下的间隔时间控制标准。

    第五十七条 应当尽可能缩短药液从开始配制到灭菌(或除菌过滤)的间隔时间。应当根据产品的特性及贮存条件建立相应的间隔时间控制标准。

    第五十八条 应当根据所用灭菌方法的效果确定灭菌前产品微生物污染水平的监控标准,并定期监控。必要时,还应当监控热原或细菌内毒素。

    第五十九条 无菌生产所用的包装材料、容器、设备和任何其它物品都应当灭菌,并通过双扉灭菌柜进入无菌生产区,或以其它方式进入无菌生产区,但应当避免引入污染。

    第六十条 除另有规定外,无菌药品批次划分的原则:

    (一)大(小)容量注射剂以同一配液罐最终一次配制的药液所生产的均质产品为一批;同一批产品如用不同的灭菌设备或同一灭菌设备分次灭菌的,应当可以追溯;

    (二)粉针剂以一批无菌原料药在同一连续生产周期内生产的均  质产品为一批;

    (三)冻干产品以同一批配制的药液使用同一台冻干设备在同一生产周期内生产的均质产品为一批;

    (四)眼用制剂、软膏剂、乳剂和混悬剂等以同一配制罐最终一次配制所生产的均质产品为一批。


    第十一章 灭菌工艺

    第六十一条 无菌药品应当尽可能采用加热方式进行最终灭菌,最终灭菌产品中的微生物存活概率(即无菌保证水平,SAL)不得高于10-6。采用湿热灭菌方法进行最终灭菌的,通常标准灭菌时间F0值应当大于8分钟,流通蒸汽处理不属于最终灭菌。

    对热不稳定的产品,可采用无菌生产操作或过滤除菌的替代方法。

    第六十二条 可采用湿热、干热、离子辐射、环氧乙烷或过滤除菌的方式进行灭菌。每一种灭菌方式都有其特定的适用范围,灭菌工艺必须与注册批准的要求相一致,且应当经过验证。

    第六十三条 任何灭菌工艺在投入使用前,必须采用物理检测手段和生物指示剂,验证其对产品或物品的适用性及所有部位达到了灭菌效果。

    第六十四条 应当定期对灭菌工艺的有效性进行再验证(每年至少一次)。设备重大变更后,须进行再验证。应当保存再验证记录。

    第六十五条 所有的待灭菌物品均须按规定的要求处理,以获得良好的灭菌效果,灭菌工艺的设计应当保证符合灭菌要求。

    第六十六条 应当通过验证确认灭菌设备腔室内待灭菌产品和物品的装载方式。

    第六十七条 应当按照供应商的要求保存和使用生物指示剂,并通过阳性对照试验确认其质量。

    使用生物指示剂时,应当采取严格管理措施,防止由此所致的微生物污染。

    第六十八条 应当有明确区分已灭菌产品和待灭菌产品的方法。每一车(盘或其它装载设备)产品或物料均应贴签,清晰地注明品名、批号并标明是否已经灭菌。必要时,可用湿热灭菌指示带加以区分。

    第六十九条 每一次灭菌操作应当有灭菌记录,并作为产品放行的依据之一。


    第十二章 灭菌方法

    第七十条 热力灭菌通常有湿热灭菌和干热灭菌,应当符合以下要求:

    (一)在验证和生产过程中,用于监测或记录的温度探头与用于控制的温度探头应当分别设置,设置的位置应当通过验证确定。每次灭菌均应记录灭菌过程的时间-温度曲线。

    采用自控和监测系统的,应当经过验证,保证符合关键工艺的要求。自控和监测系统应当能够记录系统以及工艺运行过程中出现的故障,并有操作人员监控。应当定期将独立的温度显示器的读数与灭菌过程中记录获得的图谱进行对照。

    (二)可使用化学或生物指示剂监控灭菌工艺,但不得替代物理测试。

    (三)应当监测每种装载方式所需升温时间,且从所有被灭菌产品或物品达到设定的灭菌温度后开始计算灭菌时间。

    (四)应当有措施防止已灭菌产品或物品在冷却过程中被污染。除非能证明生产过程中可剔除任何渗漏的产品或物品,任何与产品或物品相接触的冷却用介质(液体或气体)应当经过灭菌或除菌处理。

    第七十一条 湿热灭菌应当符合以下要求:

    (一)湿热灭菌工艺监测的参数应当包括灭菌时间、温度或压力。

    腔室底部装有排水口的灭菌柜,必要时应当测定并记录该点在灭菌全过程中的温度数据。灭菌工艺中包括抽真空操作的,应当定期对腔室作检漏测试。

    (二)除已密封的产品外,被灭菌物品应当用合适的材料适当包扎,所用材料及包扎方式应当有利于空气排放、蒸汽穿透并在灭菌后能防止污染。在规定的温度和时间内,被灭菌物品所有部位均应与灭菌介质充分接触。

    第七十二条 干热灭菌符合以下要求:

    (一)干热灭菌时,灭菌柜腔室内的空气应当循环并保持正压,阻止非无菌空气进入。进入腔室的空气应当经过高效过滤器过滤,高效过滤器应当经过完整性测试。

    (二)干热灭菌用于去除热原时,验证应当包括细菌内毒素挑战试验。

    (三)干热灭菌过程中的温度、时间和腔室内、外压差应当有记录。

    第七十三条 辐射灭菌应当符合以下要求:

    (一)经证明对产品质量没有不利影响的,方可采用辐射灭菌。辐射灭菌应当符合《中华人民共和国药典》和注册批准的相关要求。

    (二)辐射灭菌工艺应当经过验证。验证方案应当包括辐射剂量、辐射时间、包装材质、装载方式,并考察包装密度变化对灭菌效果的影响。

    (三)辐射灭菌过程中,应当采用剂量指示剂测定辐射剂量。

    (四)生物指示剂可作为一种附加的监控手段。

    (五)应当有措施防止已辐射物品与未辐射物品的混淆。在每个包装上均应有辐射后能产生颜色变化的辐射指示片。

    (六)应当在规定的时间内达到总辐射剂量标准。

    (七)辐射灭菌应当有记录。

    第七十四条 环氧乙烷灭菌应当符合以下要求:

    (一)环氧乙烷灭菌应当符合《中华人民共和国药典》和注册批准的相关要求。

    (二)灭菌工艺验证应当能够证明环氧乙烷对产品不会造成破坏性影响,且针对不同产品或物料所设定的排气条件和时间,能够保证所有残留气体及反应产物降至设定的合格限度。

    (三)应当采取措施避免微生物被包藏在晶体或干燥的蛋白质内,保证灭菌气体与微生物直接接触。应当确认被灭菌物品的包装材料的性质和数量对灭菌效果的影响。

    (四)被灭菌物品达到灭菌工艺所规定的温、湿度条件后,应当尽快通入灭菌气体,保证灭菌效果。

    (五)每次灭菌时,应当将适当的、一定数量的生物指示剂放置在被灭菌物品的不同部位,监测灭菌效果,监测结果应当纳入相应的批记录。

    (六)每次灭菌记录的内容应当包括完成整个灭菌过程的时间、灭菌过程中腔室的压力、温度和湿度、环氧乙烷的浓度及总消耗量。应当记录整个灭菌过程的压力和温度,灭菌曲线应当纳入相应的批记录。

    (七)灭菌后的物品应当存放在受控的通风环境中,以便将残留的气体及反应产物降至规定的限度内。

    第七十五条 非最终灭菌产品的过滤除菌应当符合以下要求:

    (一)可最终灭菌的产品不得以过滤除菌工艺替代最终灭菌工艺。如果药品不能在其最终包装容器中灭菌,可用0.22μm(更小或相同过滤效力)的除菌过滤器将药液滤入预先灭菌的容器内。由于除菌过滤器不能将病毒或支原体全部滤除,可采用热处理方法来弥补除菌过滤的不足。

    (二)应当采取措施降低过滤除菌的风险。宜安装第二只已灭菌的除菌过滤器再次过滤药液,最终的除菌过滤滤器应当尽可能接近灌装点。

    (三)除菌过滤器使用后,必须采用适当的方法立即对其完整性进行检查并记录。常用的方法有起泡点试验、扩散流试验或压力保持试验。

    (四)过滤除菌工艺应当经过验证,验证中应当确定过滤一定量药液所需时间及过滤器二侧的压力。任何明显偏离正常时间或压力的情况应当有记录并进行调查,调查结果应当归入批记录。

    (五)同一规格和型号的除菌过滤器使用时限应当经过验证,一般不得超过一个工作日。


    第十三章  无菌药品的最终处理

    第七十六条 小瓶压塞后应当尽快完成轧盖,轧盖前离开无菌操作区或房间的,应当采取适当措施防止产品受到污染。

    第七十七条 无菌药品包装容器的密封性应当经过验证,避免产品遭受污染。

    熔封的产品(如玻璃安瓿或塑料安瓿)应当作100%的检漏试验,其它包装容器的密封性应当根据操作规程进行抽样检查。

    第七十八条 在抽真空状态下密封的产品包装容器,应当在预先确定的适当时间后,检查其真空度。

    第七十九条 应当逐一对无菌药品的外部污染或其它缺陷进行检查。如采用灯检法,应当在符合要求的条件下进行检查,灯检人员连续灯检时间不宜过长。应当定期检查灯检人员的视力。如果采用其它检查方法,该方法应当经过验证,定期检查设备的性能并记录。
     更多资料访问gmp.cc网站

本文标签: # GMP车间洁净度级别 # GMP洁净车间 # GMP洁净地坪 # GMP洁净车间标准 # GMP洁净车间操作规范 # GMP洁净车间级别 # GMP洁净车间监测 # 新版GMP车间洁净度级别及监测规范 # GMP车间洁净度级别及监测规范 # GMP车间洁净度监测规范

陆先生:132-5100-4443(微信同号)
553893375@qq.com
鹰潭市高新技术开发区林安智慧商贸城B4-34
©2025  江西喜邦地坪  版权所有.All Rights Reserved.  
网站首页
电话咨询
微信号

QQ

在线咨询真诚为您提供专业解答服务

热线

40096-50096
专属服务热线

微信

二维码扫一扫微信交流
顶部